← На главную

Детектор наличия ВЧ сигнала от передатчика

Рассмотрим такую задачу. Имеется радиолюбительский КВ-трансивер. Нужно определить, работает ли он сейчас на прием или на передачу. Каких-либо управляющих сигналов от трансивера не предусмотрено.

После вечера с паяльником я остановился на следующей схеме:

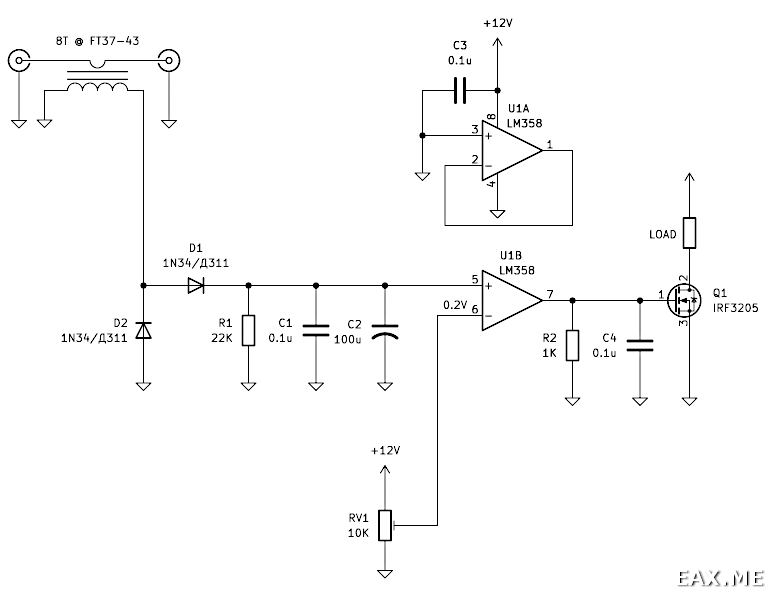
Схема определения наличия ВЧ сигнала от передатчика

К антенному разъему трансивера подключается трансформатор. На схеме он показан слева вверху. Это повышающий трансформатор на кольце FT37-43. Первичная обмотка представляет собой один виток. Провод просто проходит через кольцо. Вторичная обмотка мотается в восемь витков.

Когда трансивер работает на прием, то ничего не происходит. На передачу часть энергии забирается трансформатором. При помощи германиевых диодов D1 / D2 и конденсаторов C1 / C2 переменный сигнал переводится в какое-то постоянное напряжение.

LM358 включен по схеме неинвертирующего компаратора. Это операционный усилитель с входными PNP-транзисторами. За счет последних он корректно работает с сигналами от 0 В. Потенциометр RV1 задает порог срабатывания. Экспериментально я остановился на 0.2 В. Когда напряжение на C2 превышает порог, выход компаратора высокий. Полевой транзистор Q1 открыт, нагрузка получает питание.

Когда передаваемого сигнала нет, C2 разряжается через R1. Выход компаратора низкий, Q1 закрыт. Номиналы R1 и C2 определяют скорость переключения:

>>> R = 22_000 >>> C = 100/1000/1000 >>> R*C 2.2

При указанных номиналах транзистор закрывается через две секунды после исчезновения сигнала. Этого достаточно, чтобы можно было делать паузы при работе телефоном и телеграфом, и схема не переключалась.

Приведенному детектору найдется масса применений:

  • Переключение между приемной и передающей антенной;
  • Подача питания на внешний усилитель мощности;
  • Отключение панорамной приставки во время передачи;
  • Управление трансвертером;

Схема проектировалась под мощность передатчика 5 Вт. Подозреваю, что при работе с 20+ Вт можно обойтись без LM358. Однако в настоящее время у меня нет трансивера с высокой выходной мощностью, чтобы это проверить.